Site içeriklerinde arama yapabilirsiniz...
×
Ara
BŞEÜ
EN
Tıp Fakültesi
Fakültemiz
Yönetim
Bölümler
Eğitim
Araştırma
Mevzuat
Formlar
Tıp Eğitimi Yönetim Sistemi
Fakülte Dergisi
İletişim
FAKÜLTEMİZ
Fakültemiz
Personel
Tarihçe
Dekanın Mesajı
Vizyon, Misyon ve Temel Değerlerimiz
Amaç ve Hedefler
Fakülte Logosu
Fotoğraflarla Fakültemiz
Tanıtım Filmi
Birim Öz Değerlendirme Raporu
İş Akış Süreçleri
Yetki, Görev ve Sorumluluklar
Faaliyet Raporları
Akreditasyon Raporu
Akademik Personel
İdari Personel
YÖNETİM
Yönetim
Dekan
Dekan Yardımcıları
Fakülte Sekreteri
Fakülte Kurulu
Fakülte Yönetim Kurulu
Kurullar-Komisyonlar ve Koordinatörlükler
Organizasyon Şeması
Görev Tanımları
BÖLÜMLER
Temel Tıp Bilimleri Bölümü
Dahili Tıp Bilimleri Bölümü
Cerrahi Tıp Bilimleri Bölümü
Bölüm Başkanlığı
Anatomi Anabilim Dalı
Biyofizik Anabilim Dalı
Biyoistatistik ve Tıbbi Bilişim Anabilim Dalı
Fizyoloji Anabilim Dalı
Histoloji ve Embriyoloji Anabilim Dalı
Tıbbi Biyokimya Anabilim Dalı
Tıbbi Biyoloji Anabilim Dalı
Tıbbi Mikrobiyoloji Anabilim Dalı
Tıp Eğitimi ve Bilişimi Anabilim Dalı
Tıp Tarihi ve Etik Anabilim Dalı
Bölüm Başkanlığı
Acil Tıp Anabilim Dalı
Adli Tıp Anabilim Dalı
Aile Hekimliği Anabilim Dalı
Çocuk Sağlığı ve Hastalıkları Anabilim Dalı
Çocuk ve Ergen Ruh Sağlığı ve Hastalıkları Anabilim Dalı
Deri ve Zührevi Hastalıklar Anabilim Dalı
Enfeksiyon Hastalıkları ve Klinik Mikrobiyoloji Anabilim Dalı
Fiziksel Tıp ve Rehabilitasyon Anabilim Dalı
Göğüs Hastalıkları Anabilim Dalı
Halk Sağlığı Anabilim Dalı
İç Hastalıkları Anabilim Dalı
Kardiyoloji Anabilim Dalı
Nöroloji Anabilim Dalı
Nükleer Tıp Anabilim Dalı
Radyasyon Onkolojisi Anabilim Dalı
Radyoloji Anabilim Dalı
Ruh Sağlığı ve Hastalıkları Anabilim Dalı
Tıbbi Farmakoloji Anabilim Dalı
Tıbbi Genetik Anabilim Dalı
Bölüm Başkanlığı
Anesteziyoloji ve Reanimasyon Anabilim Dalı
Beyin ve Sinir Cerrahisi Anabilim Dalı
Çocuk Cerrahisi Anabilim Dalı
Genel Cerrahi Anabilim Dalı
Göğüs Cerrahisi Anabilim Dalı
Göz Hastalıkları Anabilim Dalı
Kadın Hastalıkları ve Doğum Anabilim Dalı
Kalp ve Damar Cerrahisi Anabilim Dalı
Kulak, Burun, Boğaz Hastalıkları Anabilim Dalı
Ortopedi ve Travmatoloji Anabilim Dalı
Plastik, Rekonstrüktif ve Estetik Cerrahi Anabilim Dalı
Tıbbi Patoloji Anabilim Dalı
Üroloji Anabilim Dalı
EĞİTİM
Eğitim
Mezun Yetkinlikleri
Eğitim Yapı Şeması
Akademik Takvim
Ders İçerikleri
Ders Programı
Öğrenci Bilgi Sistemi
Öğrenci Dilekçeleri ve Formları
Çekirdek Eğitim Programı (ÇEP)
Koordinatör ve Yardımcıları Listesi
Danışman-Öğrenci Listesi
Erasmus, Farabi ve Mevlana Değişim Programları
Öğrenci Kulüp ve Toplulukları
Öğrenci Sınıf Temsilcileri
ALES Puan Türleri
Mezun Yetkinlikleri
Eğitim Yapı Şeması
ARAŞTIRMA
Araştırma
Eğitim ve Araştırma Hastanesi
Girişimsel Olmayan Klinik Araştırmalar Etik Kurulu
Araştırma Laboratuvarlarımız
TÜBİTAK
YÖK
TÜSEB
BAP
Proje Geliştirme ve Koordinasyon Ofisi
Teknoloji Transfer Ofisi
MEVZUAT
Mevzuat
Kanunlar
Yönetmelikler
Yönergeler
FORMLAR
Formlar
Genel Formlar
Öğrenci Formları
Personel Formları
Laboratuvar Çalışma Formları
Tıp Fakültesi
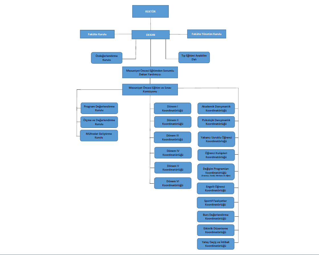
EĞİTİM YAPI ŞEMASI
Eğitim Yapı Şeması
11 Aralık 2025 Perşembe
Bu siteyi kullanarak
çerez politikalarını
kabul etmiş sayılırsınız.
ÇEREZ POLİTİKASINI ONAYLA