Site içeriklerinde arama yapabilirsiniz...
×
Ara
BŞEÜ
Merkezi Araştırma Laboratuvarı Uygulama ve Araştırma Merkezi (BARUM)
Hakkımızda
İç Kontrol
Personel
Altyapı
Analiz & Başvuru
Hizmetlerimiz
HAKKIMIZDA
Genel Bilgiler
Misyonumuz
Vizyonumuz
Yönetmelik
İÇ KONTROL
Organizasyon Şeması
Görev Tanımları
Faaliyet Raporları
İş Akış Şeması
PERSONEL
Yönetim
Yönetim Kurulu
Danışma Kurulu
ANALİZ & BAŞVURU
İş Akış Süreci
Hizmet Sözleşmesi
Numune Kabul Kriterleri
Analiz Talep Formu
HİZMETLERİMİZ
Hizmetlerimiz
Analiz Talep Formu
İş Akış Süreci
Cihaz Kataloğumuz
Analiz Ücretleri
Memnuniyet Anketi
İnert Aktık Belge Başvurusu
2022 Tanıtım Broşürü
2023 Tanıtım Broşürü
Merkezi Araştırma Laboratuvarı Uygulama ve Araştırma Merkezi (BARUM)
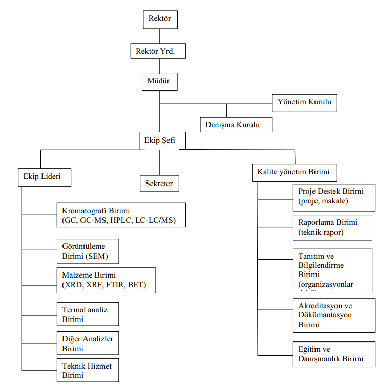
ORGANIZASYON ŞEMASI
Organizasyon Şeması
04 December 2025 Thursday
BARUM ORGANİZASYON ŞEMASI
Dosya
13177_75ea_BARUM_organizasyon şeması.PNG
Galeri
Organizasyon Şeması
×
Bu siteyi kullanarak
çerez politikalarını
kabul etmiş sayılırsınız.
ÇEREZ POLİTİKASINI ONAYLA